Навигационная система ГЛОНАСС

Тема: Все, что не вошло в другие категории

Навигационная система ГЛОНАСС

Сообщение Иван Кукушкин » 26 Апрель 2012 20:41

Бесполезно искать черную кошку в темной комнате, если ее там нет.
Аватара пользователя
Иван Кукушкин
 
Сообщения: 11093
Зарегистрирован: 17 Июнь 2007 05:52
Откуда: Нижний Новгород

Навигационная система ГЛОНАСС

Сообщение [ Леспромхоз ] » 26 Апрель 2012 21:06

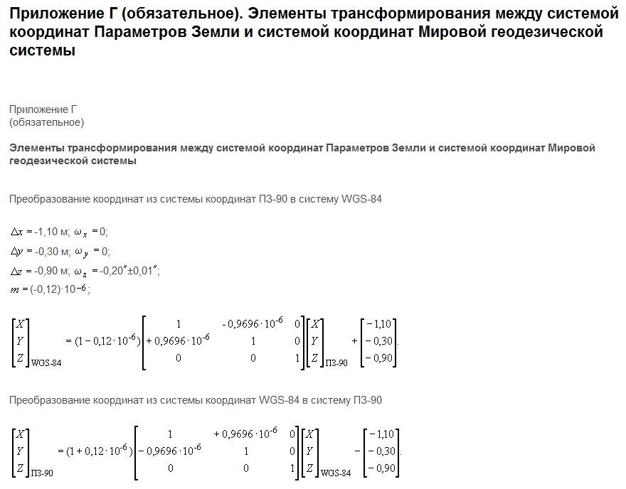
 ПЗ-9002.jpg
Глядя на эти формулы перехода от ПЗ-90.02 к WGS-84 (ГОСТ Р 51794-2008 Глобальные навигационные спутниковые системы.Системы координат. Методы преобразований координат определяемых точек), я как геодезист, не понимаю зачем нам нужна система навигации от НАТО?
Координаты ГЛОНАСС (ПЗ-90) и GPS (WGS-84) практически одинаковы.
Вывод напрашивается только один - отечественной аппаратуры ГЛОНАСС у ВМФ нет или она полное "Г".
Аватара пользователя
[ Леспромхоз ]
Редактор
Редактор
 
Сообщения: 10685
Зарегистрирован: 02 Июль 2007 00:17
Откуда: Петрозаводск

Навигационная система ГЛОНАСС

Сообщение Иван Кукушкин » 26 Апрель 2012 21:18

Она не нам нужна, она нужна натовцам на наших взаимодействующих с ними кораблях - чтобы им было понятно в их кодировке чего происходит, а нам понятно на что пальцем тыкают.
Вопрос не в лучшести той или иной системы, а в протоколах связи.
Сейчас наши и их пароходы как бы "разговаривают на разных языках". Как и полагается военным - закодированным. И дешевле купить "словарь" на несколько судов, чем на несколько флотов - чисто экономическая целесообразность.

Ну не идет сейчас совместная работа с целеуказанием голосом по координатам, все на роботов свалили. А они - тупые, чему обучены, так и вкалывают.
Аватара пользователя
Иван Кукушкин
 
Сообщения: 11093
Зарегистрирован: 17 Июнь 2007 05:52
Откуда: Нижний Новгород

Навигационная система ГЛОНАСС

Сообщение Polarstern » 30 Апрель 2012 17:39

Даже на случай мирового пожара - хоть будут знать как трофеями пользоваться.
Аватара пользователя
Polarstern
Редактор
Редактор
 
Сообщения: 777
Зарегистрирован: 01 Январь 1970 03:00
Откуда: Москва/Сент-Джонс, Ньюфаундленд

Навигационная система ГЛОНАСС

Сообщение Юрий Клименко » 30 Апрель 2012 23:06

padsee пишет:
ПЗ-9002.jpg
Глядя на эти формулы перехода от ПЗ-90.02 к WGS-84 (ГОСТ Р 51794-2008 Глобальные навигационные спутниковые системы.Системы координат. Методы преобразований координат определяемых точек), я как геодезист, не понимаю зачем нам нужна система навигации от НАТО?
Координаты ГЛОНАСС (ПЗ-90) и GPS (WGS-84) практически одинаковы.
Вывод напрашивается только один - отечественной аппаратуры ГЛОНАСС у ВМФ нет или она полное "Г".


Под "полным "Г" Вы,вероятно,подразумевали "глобальная" ;-))

Здесь вот на официальном сайте системы новости он-лайн: http://www.glonass-ianc.rsa.ru/content/ ... ENT_ID=254

24.04.2012
В Москве прошел VI Международный форум по спутниковой навигации совместно с выставкой «Навитех-2012»


Подумаешь,в ВМФ может и не хватает аппаратуры ГЛОНАСС...Так с "до нашей эры" нас же джипиэрэсили ;=)) А ноне мы начинаем глонассить даже городские поливальные машинки.Как только у пана атамана станет поболее золотого запасу,так и на всех рыбацких джонках и удочках "заглонассит"...
Юрий Клименко
 
Сообщения: 1566
Зарегистрирован: 07 Январь 2012 00:04

Навигационная система ГЛОНАСС

Сообщение Юрий Клименко » 08 Май 2012 21:30

ГЛОНАСС - это не "на шашлыки съездить"...

http://www.proconf.ru/era2012.html

Да и международный менеджмент - только на пользу! В Космосе СССР был Первым! А Россия не будет последней...
Юрий Клименко
 
Сообщения: 1566
Зарегистрирован: 07 Январь 2012 00:04

Навигационная система ГЛОНАСС

Сообщение Юрий Клименко » 02 Июнь 2012 12:51

Размножение,дробление,деление...А,может,делёж?

http://kommersant.ru/doc/1950135
Под главой ГЛОНАСС зашаталась орбита
Дмитрию Медведеву предложена спутниковая система, в которой нет места Юрию Урличичу


Один из самых громких российских военных и технологических проектов — система ГЛОНАСС — может лишиться своего руководителя и получить двух новых. Как стало известно "Ъ", министр обороны РФ Анатолий Сердюков и глава Федерального космического агентства (Роскосмос) Владимир Поповкин направили премьер-министру Дмитрию Медведеву письмо с предложением "разделить должность" на два поста с привлечением на них "представителей ОАО "Информационные спутниковые системы имени академика Решетнева" и Министерства связи и массовых коммуникаций". В такой "системе ГЛОНАСС" места для ее нынешнего генерального конструктора Юрия Урличича (представляющего ОАО "Российские космические системы") просто не остается. Судьбу господина Урличича будет решать Дмитрий Медведев.

О том, что ГЛОНАСС и Юрия Урличича вскоре могут ожидать большие перемены, рассказал источник "Ъ" в аппарате министра обороны Анатолия Сердюкова. По его словам, 26 мая в военное министерство пришло письмо от руководителя Федерального космического агентства (Роскосмос) Владимира Поповкина. "В письме на имя премьера Дмитрия Медведева господин Поповкин предложил разделить должность генконструктора системы ГЛОНАСС на два поста. При этом в письме отмечалось, что подобное деление позволит повысить эффективность практического использования системы,— рассказывает собеседник "Ъ".— Поскольку система ГЛОНАСС является не только гражданской, но также и военной разработкой, для подобной инициативы требовалась подпись министра обороны". Как отметил собеседник "Ъ", в тот же день господин Сердюков поставил в письме свою подпись, после чего документ был переправлен в правительство. Источник "Ъ" в правительстве факт получения письма подтвердил, отказавшись от дальнейших комментариев.

Стоит отметить, что описанная в письме идея (введения двух лиц, ответственных за ГЛОНАСС) не нова: она уже открыто излагалась в апреле на совещании у вице-премьера Владислава Суркова. Тогда Владимир Поповкин заявил, что "положение дел на современном этапе развития ГЛОНАСС себя исчерпало": в России должны быть генеральный конструктор системы ГЛОНАСС (как военно-технической системы) и еще один "генеральный конструктор" — который должен отвечать за внедрение услуг на базе ГЛОНАСС в народном хозяйстве. В таком, новом "положении дел" господину Урличичу места не нашлось: по сведениям "Ъ", за первую составляющую будет отвечать компания "Информационные спутниковые системы имени Решетнева" (разработчик и производитель космических аппаратов ГЛОНАСС), а вторая будет закреплена за Минкомсвязи.

О том, кто персонально будет отвечать за каждое из направлений, пока неизвестно. В ОАО "Информационные спутниковые системы имени Решетнева" "Ъ" вчера заявили, что подобной информацией пока не обладают. В ОАО "Российские космические системы" (РКС) — что документа об отстранении Юрия Урличича с поста генконструктора ГЛОНАСС нет, а значит, и все вопросы лишены смысла. Пресс-секретарь вице-премьера Дмитрия Рогозина (отвечающего в правительстве за военно-промышленный комплекс) Лидия Михайлова посоветовала "Ъ" обратиться с официальным запросом в военно-промышленную комиссию при правительстве. В Минкомсвязи оперативно комментировать письмо также оказались не готовы.

При этом стоит сказать, что наиболее важный пользователь системы ГЛОНАСС — Минобороны — к таким организационным изменениям отнесся спокойно. "Ни претензий, ни замечаний с нашей стороны лично к Урличичу не было, поскольку все вопросы по ГЛОНАСС решались на уровне главы Роскосмоса,— говорит источник "Ъ" в военном ведомстве.— После ухода Поповкина с поста первого замминистра обороны Анатолий Сердюков ни разу не вмешивался в его работу в Роскосмосе. Министр сильно ему доверяет, считая, что Поповкину нужно дать свободу не только при проведении реформы, но и в вопросе кадровых перестановок. Урличич останется генконструктором, или будет другой человек — не важно, главное, чтобы система выполняла поставленные задачи".

Впрочем, для отставки Юрия Урличича с поста были и другие основания. 21 апреля на сайте возглавляемой им корпорации РКС за подписью его первого заместителя Ивана Голуба было опубликовано открытое письмо Владимиру Поповкину, в котором последнему было предложено добровольно и "по-тихому" уйти в отставку (см. "Ъ" от 22 апреля). В том письме, в частности, главе Роскосмоса было инкриминировано назначение незаконных проверок по ценообразованию в РКС и фактически узурпация власти в Роскосмосе в виде "группы лиц, получившей неограниченные полномочия". За день до появления "открытого письма" (находившегося на сайте лишь несколько часов) господин Поповкин в интервью газете "Известия" заявил, что результаты проверки РКС выявили факт распределения основного потока средств по программе ГЛОНАСС через ЗАО НПО КП. Более того, руководитель ведомства не исключил, что Юрий Урличич мог являться соучредителем нескольких обществ с ограниченной ответственностью, которые впоследствии стали учредителями этого ЗАО.

Стоит отметить, что никаких оргвыводов от господина Поповкина сразу после того скандала не последовало: РКС является акционерным обществом, и для принятия кадровых решений требуется созыв совета директоров, который может не принять отставку топ-менеджера корпорации. А вот для увольнения генконструктора ГЛОНАСС этого не нужно — достаточно решения на правительственном уровне. При этом идею господина Поповкина о разделении полномочий генконструктора, по сведениям "Ъ", поддерживает вице-премьер Сурков — именно он отвечает с недавнего времени в правительстве за модернизацию. И, в частности, за проект ГЛОНАСС.

Иван Сафронов
Подробнее: http://kommersant.ru/doc/1950135
Юрий Клименко
 
Сообщения: 1566
Зарегистрирован: 07 Январь 2012 00:04

Навигационная система ГЛОНАСС

Сообщение [ Леспромхоз ] » 10 Июль 2012 11:04

ГЛОНАСС – путь на глобальный рынок. Возможности, проблемы, решения.
На вопросы GPS Клуба отвечает Гурко Александр Олегович, генеральный директор ОАО «НИС».
Аватара пользователя
[ Леспромхоз ]
Редактор
Редактор
 
Сообщения: 10685
Зарегистрирован: 02 Июль 2007 00:17
Откуда: Петрозаводск

Навигационная система ГЛОНАСС

Сообщение [ Леспромхоз ] » 10 Июль 2012 11:05

МОСКВА, 10 июля. /ИТАР-ТАСС/. МВД России выявило факты необоснованного расходования более 565 млн рублей, выделенных из бюджета государства на развитие космической системы ГЛОНАСС. Об этом сегодня ИТАР-ТАСС сообщили в пресс- центре МВД России.

По данным министерства, в противоправной деятельности подозреваются руководители предприятия "Российские космические системы" /"РКС"/, которые заключили договоры на выполнение научно-исследовательских работ с коммерческими организациями, не имеющими собственной материально-технической базы и штатных специалистов соответствующей квалификации.
"Сотрудниками Главного управления экономической безопасности и противодействия коррупции /ГУЭБиПК/ МВД России установлено, что фактически работы выполнялись штатными работниками предприятия, а оплата за якобы выполненные контракты переводилась на счета двух подконтрольных фирм. Затем денежные средства выводились из легального оборота через цепь фирм-"однодневок" и присваивались", - сообщили в пресс-центре.
В МВД уточнили, что "факты необоснованного расходования выделенных из бюджета государства на развитие космической системы ГЛОНАСС выявлены на общую сумму более 565 млн рублей".
Федеральным космическим агентством Российской Федерации проведена ведомственная проверка: факты необоснованного расходования денежных средств подтвердились, отметили в МВД.
Возбуждено уголовное дело по ч. 2 ст. 201 УК РФ - "Злоупотребление полномочиями, повлекшее тяжкие последствия".
В рабочих кабинетах трех руководителей "РКС", бухгалтерии предприятия, а также в помещениях пяти коммерческих организаций, участвовавших в противоправной схеме, проведены обыски. Оперативно-розыскные мероприятия, направленные на установление новых эпизодов противоправной деятельности, продолжаются.

© ИТАР-ТАСС
http://www.itar-tass.com/c1/468723.html
Аватара пользователя
[ Леспромхоз ]
Редактор
Редактор
 
Сообщения: 10685
Зарегистрирован: 02 Июль 2007 00:17
Откуда: Петрозаводск

Навигационная система ГЛОНАСС

Сообщение Юрий Клименко » 11 Июль 2012 15:08

Ну,чему особо удивляться? Россия (как и всё пространство бывшего СССР) поражена опухолью коррупции от кухарки до "коронованных" особ :(
И на мой субъективный взгляд государство должно двигаться (на пути к цивилизованности оного) не либерализацией уголовного законодатьства (не тюрьма,а ТОЛЬКО финансовое наказание),а ужесточением такового,в том числе,за "экономические преступления"!

Тюрьмы строить,товарищи! И сажать мздоимцев всех мастей с полной конфискацией нажитого с семействами 8)
(Хотя бы строительный комплекс и занятость в нём официальных гастарбайтеров двинем :) )

Впрочем,по утверждениям серъёзных мировых экспертов,МЕНТАЛИТЕТ народонаселения изменяется в среднем за ЧЕТЫРЕ поколения (около 240 лет :scratch: )...

Сорри,за несколько политический каммент...
Юрий Клименко
 
Сообщения: 1566
Зарегистрирован: 07 Январь 2012 00:04

Навигационная система ГЛОНАСС

Сообщение Иван Кукушкин » 12 Июль 2012 09:43

Мнэээ, насчет смены поколений. Мне казалось, что отсчитывают по 20 лет.
Аватара пользователя
Иван Кукушкин
 
Сообщения: 11093
Зарегистрирован: 17 Июнь 2007 05:52
Откуда: Нижний Новгород

Навигационная система ГЛОНАСС

Сообщение Юрий Клименко » 12 Июль 2012 19:12

Я не отношу себя к серъёзным экспертам.О подобной "арифметике" по МЕНТАЛИТЕТУ прочёл как-то в 90-х годах.А по моим арифметикам этот период выглядит так: 60+20+40+40=160.
Вообчем,получается,что ни одно поколение "не дотягивает" до существенного изменения менталитета общества :yes:


Мож,добравшись до Марса,человечество станет меньше воровать на Земле? :(
Юрий Клименко
 
Сообщения: 1566
Зарегистрирован: 07 Январь 2012 00:04

Навигационная система ГЛОНАСС

Сообщение [ Леспромхоз ] » 17 Июль 2012 10:57

Космические «маски-шоу»
Или из-за чего приобрел статус невыездного генконструктор ГЛОНАСС

На сайте "Военно-промышленного курьера", опубликована статья В.Румянцева "Космические "маски-шоу". В ней рассказывается о ситуации между Роскосмосом и ОАО"РКС". Полностью с материалом можно ознакомиться по ссылке
Аватара пользователя
[ Леспромхоз ]
Редактор
Редактор
 
Сообщения: 10685
Зарегистрирован: 02 Июль 2007 00:17
Откуда: Петрозаводск

Навигационная система ГЛОНАСС

Сообщение Юрий Клименко » 07 Ноябрь 2012 11:02

http://www.baltinfo.ru/2012/11/07/V-Mos ... ASS-315558

В Москве обыскали фирму, которую подозревают в причастности к уводу денег «ГЛОНАСС»



Москва, 7 ноября. Оперативники столичной полиции в ходе расследования уголовного дела по факту хищения 565 миллионов рублей, выделенных в рамках Федеральной целевой программы «Глобальная навигационная система ГЛОНАСС», установили фирму, на расчетные счета которой перечислялись эти деньги. Об этом корреспонденту «БалтИнфо» сообщила Ирина Волк, официальный представитель Управления экономической безопасности и противодействия коррупции ГУ МВД по Москве.

«Был установлен факт вывода в общей сложности 2 миллиардов рублей, из которых порядка 600 миллионов были переведены на счета фирм- «однодневок», сообщила Ирина Волк. - Сотрудники Четвертого управления МВД России при силовой поддержке бойцов ЦСН ГУ МВД России по Москве провели обыск в офисе этой фирмы. В ходе обыска у генерального директора общества была обнаружена печать одной из организаций, используемых для вывода бюджетных средств, а в компьютерах генерального и финансового директоров были обнаружены финансово-хозяйственные документы организаций, имеющих признаки регистрации без цели ведения предпринимательской деятельности».

В настоящее время проводятся все необходимые экспертизы и другие следственные действия.

Напомним, в июле этого года пресс-центр МВД заявил, что руководство ОАО «Российские космические системы» подозреваются в нецелевом использовании более 500 млн рублей, выделенных на развитие системы ГЛОНАСС.

«В противоправной деятельности подозреваются руководители ОАО «Российские космические системы», которые заключили договоры на выполнение научно-исследовательских работ с коммерческими организациями, не имеющими собственной материально-технической базы и штатных специалистов соответствующей квалификации», - заявил тогда сотрудник пресс-центра МВД РФ. Он уточнил, что прошли обыски в рабочих кабинетах трех руководителей РКС, бухгалтерии предприятия, а также в помещениях пяти коммерческих организаций, участвовавших в противоправной схеме.

В ходе проверки были выявлены факты необоснованного расходования более 565 млн рублей, выделенных из бюджета государства на развитие космической системы ГЛОНАСС. «Фактически работы выполнялись штатными работниками предприятия, - заявил представитель МВД, - а оплата за якобы выполненные контракты переводилась на счета двух подконтрольных фирм.

Затем денежные средства выводились из легального оборота через цепь фирм- «однодневок» и присваивались». Федеральным космическим агентством была проведена ведомственная проверка: факты необоснованного расходования денежных средств подтвердились. Возбуждено уголовное дело по ст. 201 УК РФ (злоупотребление полномочиями, повлекшее тяжкие последствия).
Юрий Клименко
 
Сообщения: 1566
Зарегистрирован: 07 Январь 2012 00:04

Навигационная система ГЛОНАСС

Сообщение Bills Bons » 09 Ноябрь 2012 18:21

При разработке системы ГЛОНАСС похитили 6,5 миллиардов рублей!

http://news.yandex.ru/yandsearch?cl4url ... &lr=101673
http://www.rg.ru/2012/11/09/glonass-site.html
http://www.interfax.ru/moscow/news.asp?id=274647
Аватара пользователя
Bills Bons
 
Сообщения: 780
Зарегистрирован: 08 Март 2008 04:41

Пред.След.

Вернуться в Дополнительно



Кто сейчас на конференции

Сейчас этот форум просматривают: нет зарегистрированных пользователей и гости: 6

Керамическая плитка Нижний НовгородПластиковые ПВХ панели Нижний НовгородБиотуалеты Нижний НовгородМинеральные удобрения